首页
学校概况
学校简介
现任领导
校园风采
学校动态
校园新闻
院部动态
通知公告
喜迎党代会
学习二十届三中全会精神
媒体报道
学习党的二十大精神
机构设置
教学机构
教辅机构
党政机构
招生就业
就业网
招生网
党建工作
信息公开
政策法规
校务公开
年度报告
依申请公开
意见箱
吕氏贵宾会最新地址
国际教育
首页
>
通知公告
>
学校动态
>
学校动态
校园新闻
院部动态
通知公告
喜迎党代会
学习二十届三中全会精神
媒体报道
学习党的二十大精神
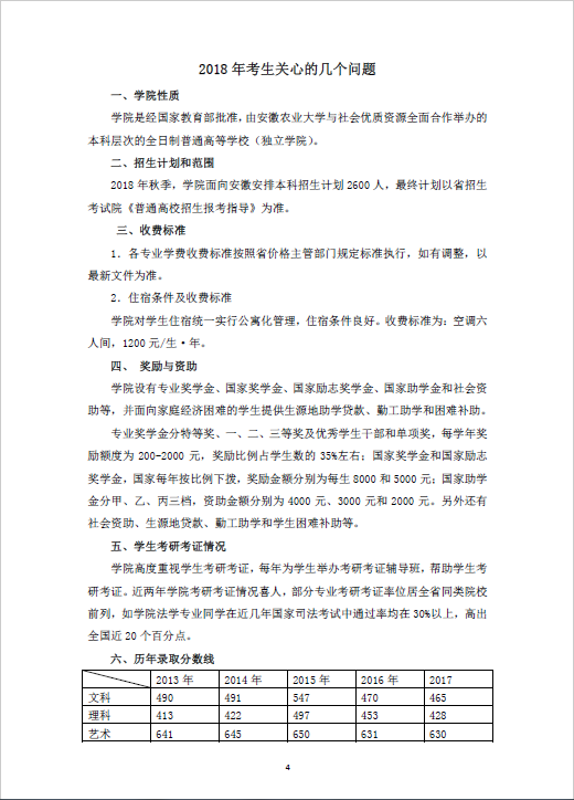
安徽农业大学经济技术学院2018招生简章
发布时间:2018.06.11
阅读次数:
次
分享到:
上一篇:
关于2018年端午节放假安排的通知
下一篇:
关于开展2018届本科毕业论文(设计)工作专项检查的通知